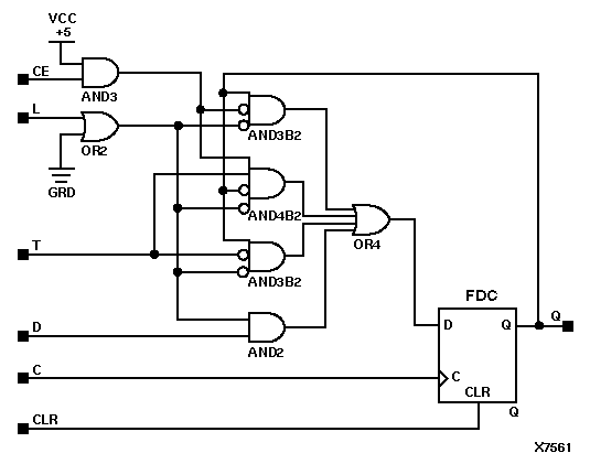
Figure 5.55 FTCLE Implementation XC9000

FTCLE Implementation XC9000 figures/x7561.gif